Доступність посилання

ТОП новини

Анексовані квартири. Чому литовську компанію не покарали за продаж нерухомості в Криму


Литва – ключовий лобіст України в Європейському союзі і перша країна, яка почала розслідування порушень санкцій щодо Криму. Після публікації російського антикорупційного проєкту «Муніципальний сканер» про діяльність компанії Hanner на анексованому півострові литовське МЗС подало заяву в правоохоронні органи про порушення кримінальної справи за статтею «Порушення міжнародних санкцій», але через два роки розслідування проти компанії закрили, повідомляє спільне розслідування телеканалу «Настоящее время» і «Муніципального сканера».

Масштабне розслідування, яке тривало майже два роки, отримало назву «Кримський архів»​.​

Інші матеріали розслідування перелічені у статті:

Hanner – найбільша в Литві компанія, що інвестує в будівництво: на її рахунку десятки проєктів житлової і комерційної нерухомості в Литві, Латвії, Румунії, Росії й Україні.

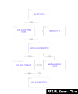
В Україну Hanner прийшов іще 2004 року. Основну діяльність компанія вела в Києві й Одесі. В Одесі партнером в інвестуванні був відомий у місті політик – Олег Рудковський, народний депутат із 2006 по 2012 роки і лідер одеського відділення партії «Батьківщина».

Перед кризою 2008 року Hanner вирішив інвестувати в будівництво апартаментів на Кримському півострові. Великий комплекс Familiya Deluxe у Гурзуфі біля Ялти був завершений 2009 року: 205 квартир, два басейни, з нього відкривається вигляд на море.

Свою діяльність в Україні компанія Hanner вела за допомогою венчурного інвестиційного фонду «Ханнер-Схід», безпосередньо підпорядкованого голові правління компанії Арвідасу Авулісові.

Після анексії Криму і запровадження санкцій ЄС 2014 року «Ханнер-Схід» перереєстрували вже в російській юрисдикції – в місті Ялта. У жовтні 2016 року компанія, тепер уже як «Ханнер-Восток», змінила адресу реєстрації на селище Шушари Ленінградської області, на околиці Санкт-Петербурга, де функціонує логістичний термінал Northway, що так само належить Hanner. А 13 червня 2017 року «Ханнер-Восток» перейшов у власність компаній UAB Trust Capital (99% акцій) і UAB Ronas (1% акцій), зареєстрованих у Вільнюсі.

Ці дві литовські фірми належать контрольній організації Hanner Group OÜ, основній компанії Авуліса, яку він у 2012 році переніс із Литви в Естонію нібито через більш сприятливу податкову систему.

«Петербурзьке підприємство з’явилося через те, що з Криму неможливо здійснити банківський переказ. Ніхто нічого не купує навіть зі знижкою в 50%, а якщо й купить – гроші переказати неможливо. Тому ми розробляли схему, щоб гроші частково йшли через Санкт-Петербург, де в нас нормальний бізнес і є можливість забрати гроші», – пояснював Авуліс.

Інформація про актив компанії Hanner у Криму з’явилася в литовських ЗМІ через рік після анексії півострова. Видання Delfi повідомляло, що Hanner на своєму сайті продавала квартиру в Криму. Арвідас Авуліс заявив тоді журналістам, що сайт компанії – інформаційний, а повідомлення про квартири в Криму залишилося як нагадування про здійснені компанією проєкти. Він також стверджував, що квартири не продаються.

«Від реальності нікуди не подінешся: якщо інша держава займає певну територію, хочеш-не хочеш, ти на ній залишаєшся, навіть якщо сам поїдеш, будинок не забереш із собою. Ми зараз не можемо продати квартири, бо юридично не зареєстровані: майно зареєстроване в Україні, а перебуває «в Росії», ми рік уже паралізовані. Навіть якщо з’являться охочі купити, ми продати не можемо. Щоб не злити людей, сьогодні приберемо Крим із сайту», – сказав тоді він.

У 2017 році Арвідас Авуліс додав, що непроданими залишалося 90 квартир: «Нерухомість, на жаль, ні на корабель, ні на вантажівку не завантажиш – можливо, торговцям у цьому сенсі легше, а ми мусимо чекати».

Як випливає з інформації на сайті проєкту, як мінімум 44 квартири в комплексі на сьогоднішній день пропонуються в оренду відпочивальникам у Криму. При цьому на сайті оренди нерухомості Booking вони доступні тільки після вказівки, що орендар подорожує «з робочою метою». Зроблено це для того, щоб обійти заборону Європейського союзу на участь у туристичній галузі Криму.

Але коментарі відвідувачів апартаментів на сайті Tripadvisor не залишають сумніву, що використовуються вони з туристичною метою. У січні 2019 року користувач shukan_novikov_roman поділився своїми враженнями: «Удруге поїхали в Крим на новорічні канікули. Відпочинок завдяки вам вдався, всі були в повному захваті, не засмутило навіть те, що залишилися частково без світла на добу через аварію. У вас дуже класно і багато чого передбачено, спасибі вам за чудовий відпочинок».

На іншому сайті забудовника на продаж пропонуються 10 квартир: від 6,5 до 15 мільйонів рублів.

Сам Авуліс, який публічно обіцяв максимально швидко піти з Криму, 2017 року заявляв, що справи все ще стоять, бо за останні два роки не вдалося продати жодної квартири.

Проект компанії Hanner – багатоквартирний будинок «Фамілія» в Гурзуфі, скріншот 2017 року
Проект компанії Hanner – багатоквартирний будинок «Фамілія» в Гурзуфі, скріншот 2017 року

Але свіжі дані з «Росреєстру» говорять про зворотне. З 2015 по 2019 роки компанії Hanner вдалося продати в Криму як мінімум дев’ять квартир.

Проєкт «Муніципальний сканер» і телеканал «Настоящее время» отримали витяги з українського реєстру нерухомості про одну з квартир. Її компанія Hanner продала ще в 2010 році приватним особам. Після цього квартира поміняла чотирьох власників, поки в 2013 році не опинилася у власності продюсера російської радіостанції «Детское радио» (входить у холдинг «Газпром-медіа»), члена журі конкурсу «Дитяча нова хвиля» в таборі «Артек» Євгена Комбарова.

Згідно з даними з російського реєстру нерухомості, Комбаров 1 жовтня 2016 року зареєстрував право володіння квартирою в російській юрисдикції, і цього ж дня це право перейшло до ТОВ «Дочірнє підприємство «ЗНВКІФ «Ханнер-Восток», дочірньої компанії литовської Hanner.

Згідно з санкціями Євросоюзу, європейським компаніям заборонено купувати в Криму нерухомість. Після першої публікації «Муніципального сканера» литовське МЗС подало заяву про перевірку за підозрою в порушенні міжнародних санкцій, а прокуратура відкрила кримінальну справу і почала розслідування.

На запит телеканалу «Настоящее время» влітку 2019-го в Генеральній прокуратурі Литви спочатку відповіли, що справа досі розслідується, але деталі відмовилися повідомити. Пізніше справу закрили.

«Прокурори не змогли встановити фактичних доказів того, що кілька литовських компаній працюють на Кримському півострові на порушення санкцій ЄС», – мовиться в заяві Генеральної прокуратури.

У середині листопада в інтерв’ю телеканалові «Настоящее время», створеного Радіо Свобода з участю «Голосу Америки», голова МЗС Литви Лінас Лінкявічус заявив, що, на його думку, санкції Євросоюзу працюють ефективно. В тому числі і щодо Криму.

«Я впевнений, що вони працюють, незважаючи на пропаганду, незважаючи на впевненість, що вони нічого не значать», – сказав він.

МЗС Литви на новий запит про те, чому це відомство не оскаржило рішення Генпрокуратури, до моменту публікації не відповіло.

XS
SM
MD
LG